权威发布!浔阳区公布2024年小学新生学区划分
    日期: 2024-08-07          来源: 浔阳区教育体育局、浔阳区融媒体中心          访问量: 0

    根据《义务教育法》《江西省义务教育条例》,现按照《九江市2024年中小学招生工作实施意见》(九中招委字〔2024〕1号)文件要求,结合我区实际情况,制定我区义务教育学校2024年招生工作实施意见,具体入学要求须知如下:

    浔阳区2024年义务教育学校招生工作实施意见
    区直各学校、市直有关学校:
    为全面贯彻党的教育方针,进一步规范招生入学秩序,推进教育公平,根据《义务教育法》《江西省义务教育条例》,现按照《九江市2024年中小学招生工作实施意见》(九中招委字[2024]1号)文件要求,结合我区实际情况,制定我区义务教育学校2024年招生工作实施意见,请遵照执行。
    一、小学新生入学工作
    根据省教育厅等七部门《义务教育入学“高效办成一件事”实施方案》(赣教办字〔2024〕4号)要求,2024年起,全区学校通过赣服通“高效办成一件事”专区“九江义务教育智慧入学数字平台”进行义务教育入学信息采集及学位安排。
    (一)一年级新生
    1.年龄要求:2018年8月31日前(含8月31日)出生,年满6周岁的儿童,其父母或者其他法定监护人必须按照《义务教育法》的相关规定送其入学接受并完成义务教育。适龄儿童、少年因身体状况需要延缓入学的,其父母或者其他法定监护人应当持医疗机构出具的检查证明,向学校提出申请,学校审查同意后,报街道办事处审核,再报区教体局备案。
    2.随迁子女接受义务教育。落实“两为主、两纳入、以居住证为主要依据”的随迁子女义务教育入学政策,落实《居住证暂行条例》关于在流入地居住半年以上和有合法稳定就业、住所等规定要求,对随父母或其他法定监护人在我区居住的非浔阳区户籍的适龄儿童、少年,需在我区就读的随迁子女,依据其父母或其他法定监护人居住证或房屋租赁备案(需要通过房屋交易管理部门进行登记备案),以及适龄儿童、少年的身份证明等材料,通过“九江义务教育智慧入学数字平台”,由有空余学位学校相对就近接纳入学。
    3.保障残疾儿童少年入学。听障、智障及需智力开发的适龄儿童,可到九江市特殊教育学校报名,自闭症及发育迟缓儿童不受年龄限制,可到九江市特殊教育学校的抢救性康复中心就读;具有接受普通教育能力的肢残及其他适龄残疾儿童少年,应按照确定的学区范围就近入学,各校不得拒收。
    (二)入学要求
    1.有本地户籍的适龄儿童、少年或随迁子女,由其父母或者其他法定监护人按照学校招生通告有关要求,及时登录“九江义务教育智慧入学数字平台”入学信息采集。
    合法常住固定住所证件须为房产证或不动产权证,且权证性质及用途为住宅,认定截止时间为2024年6月30日。购房合同需要通过房屋产权交易管理部门进行网上签约、备案登记且产权性质及用途为住宅(学位供给紧张的学区交房截止时间为2024年6月30日)。非住宅房如商业用房、工业用房、办公用房、阁楼、地下室、车库等,均不能作为义务教育阶段学校入学的依据。多人持有的房权份额,其法定监护人和学生本人房屋产权份额须高于51%(含51%)。居住证、房屋租赁备案(需要通过房屋交易管理部门进行登记备案)按相关规定办理。未及时办理居住证的入学对象,将由教育行政部门根据学校办学容量情况统筹安排入学。
    2024年小学新生入学,一套浔阳区内房产在4年之内只作为一个家庭适龄儿童少年在小学入学的依据(计算时间以适龄儿童少年入学当年6月30日为限,下同)。学习阶段内另一个家庭再次以该套房产作为公办义务教育入学依据的适龄儿童、少年,由教育行政部门依据其实际居住地相对就近统筹安排义务教育学位。
    2.户籍与房产证的有关信息必须一致,产权人为学生的法定监护人,多人持有的房权份额,其法定监护人和学生本人房屋产权份额须高于51%(含51%)。
    3.全家户口“空挂”或“搭户”在亲戚朋友家的适龄儿童应把户口迁回实际居住地后,再到户口所属学区的小学报名,否则将由教体局统筹安排入学。
    4.仅学生个人户籍在中心城区的适龄儿童,如确有困难需在浔阳区学校就读的,必须要有经司法部门公证的监护人,适龄儿童户籍必须和监护人户籍在一起,符合以上两项条件,由区教体局统筹安排入学。
    (三)新生报名时间
    1.7月1日至7月19日
    “幼升小”第一次信息采集时间
    2.8月1日至8月15日
    “幼升小”第二次信息采集时间
    3.2024年8月26日至30日
    招生扫尾工作
    二、有关规定
    (一)各校要按本文件规定的学龄儿童报名资格和招生学区范围对户籍、住房、居住证或房屋租赁备案(需要通过房屋交易管理部门进行登记备案)等情况进行网上审查,凡符合条件且不超本校招生计划,均给予审核通过,不符合条件的,各学校一律不准私自接收报名。
    (二)各校要广泛宣传招生政策、信息采集及“入学平台”操作流程等,不得要求家长线下提供计划生育证明、超过正常入学年龄证明等无谓证明材料;预防接种证明可在开学后及时要求学生提供。
    (三)各校招生时必须依据我区学校消除大班额专项规划要求,严格按教体局制定的招生计划招生,一年级班级人数控制在45人以内。
    (四)严格执行义务教育阶段学校招生“就近免试入学”的政策规定。一年级新生入学不得考试编班,要始终坚持随机均衡编班原则,切实维护好学生平等接受教育的权利,任何学校不准擅自开办“特色班”“重点班”等。
    (五)按省教育厅要求,各校要坚决做到“三个一律”,即:学校一律不得有超大班额、起始年级一律不得新增大班额、存在超标准班额的班级一律不得转入学生。学校办理学区内学生转入,要在招生通告中明确办理时间等事项,并告知家长通过“九江义务教育智慧入学数字平台”登录报名,不得进行面试、评测等。
    (六)各校要采取有效措施坚决防止未完成规定年限义务教育的学生辍学,如发现学生疑似辍学,应立即向局业务股室报告,并了解情况,积极争取街道、社区配合,做好辍学学生的劝返复学工作。
    (七)对浔阳区区域内的符合条件的军人子女、烈士子女、公安英烈和因公牺牲伤残公安民警子女、司法行政机关人民警察英烈和因公牺牲伤残人民警察子女、国家综合性消防救援队伍人员子女、全职在浔阳区工作的高层次人才子女、重点招商引资企业高级管理人员子女等其他各类优待对象接受义务教育参照有关文件规定及要求执行。
    三、工作要求
    招生是一项政策性强、牵涉面广的工作,学校和有关招生人员要高度重视,不断强化责任意识和服务意识,严格执行招生政策,自觉遵守招生纪律。
    (一)加大宣传力度。各校要大力推进“阳光招生”,做好政策宣传工作,要通过开通招生热线、张贴公告、网上公开等各种途径和渠道,广泛宣传,及时让广大家长了解有关政策和信息,接受社会和群众监督。各校及招生工作人员要着重加强对主要政策和人民群众关注的重点问题解读工作,引导家长形成合理就学预期。
    (二)规范招生行为。各校在招生工作中要严格执行《义务教育法》,要引导广大家长树立科学教育观念,全面贯彻招生政策,做到照章办事,切实做好群众的来访接待,及时化解各种矛盾;对于不符合入学条件的学生,要耐心做好家长的思想工作,确保招生工作秩序良好。
    (三)严格落实学籍管理规定。各校要严格执行《江西省中小学生学籍管理办法(修订)》(赣教规定〔2022〕8号),在春、秋季开学后定期核查学生入学、返学情况,规范办理学籍异动、流转等业务,确保“人籍一致”。严禁违规办理转学,严禁招收借读生(旁听生),收取借读费。对没有平台录取信息的学生一律不得发起或审核通过。
    (四)落实“九个严禁”。严禁以任何形式提前组织招生、无计划或超计划组织招生、违规跨区域招生;严禁学校间混合招生、招生后违规办理转学;严禁公办学校参与举办的民办学校以公办学校名义招揽生源;严禁自行组织或与社会培训机构联合组织以选拔生源为目的各类考试,或采用社会培训机构组织的考试结果作为招生依据;严禁以高额物质奖励、免收学费、虚假宣传、口头承诺或签订录取承诺书等不正当手段争抢生源;严禁招收已被中等职业学校录取的学生;严禁招收借读生、人籍分离、空挂学籍;严禁收取择校费、与招生入学挂钩的赞助费以及跨学期收取学费;严禁公布、宣传、炒作“中考状元”和升学率。
    (五)严肃执纪问责。招生入学工作事关教育公平大计,事关社会稳定大局,事关人民群众切身利益。各校要加强招生管理,严肃招生纪律,招生工作人员要严格执行招生政策,自觉遵守招生纪律,守牢廉洁自律底线,坚决抵制不正之风。教体局将对招生工作督促检查;责任督学适时对招生入学政策落实情况开展督导。对于造成不良影响或严重后果的学校,视情节轻重给予约谈负责人、通报批评、追究相关人员责任等处罚。 
    本意见未尽事宜,按省、市有关文件规定办理。
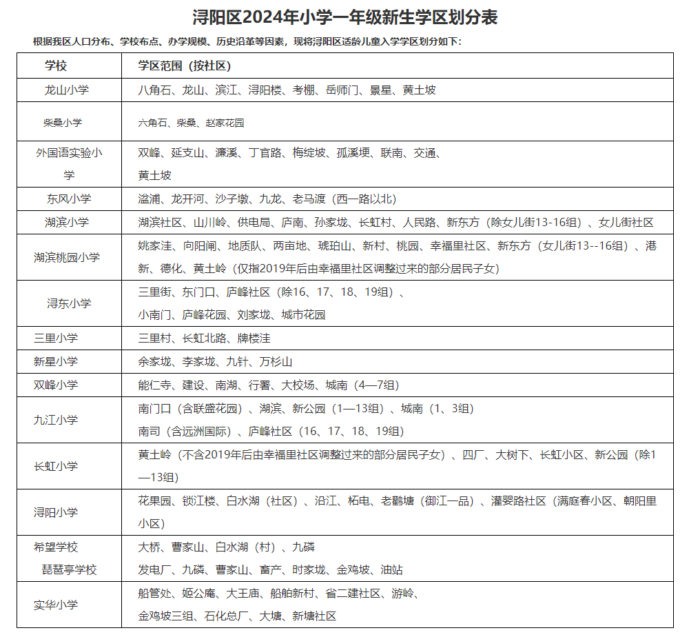
    附件:浔阳区2024年小学一年级新生学区划分表

    图片


    已有 2 人赞过