台风“格美”马上要到九江,接下来将...…
    日期: 2024-07-26          来源: 九江发布          访问量: 0

    注意!注意!

    今年第3号台风“格美”

    有最新消息了!

    ↓↓↓

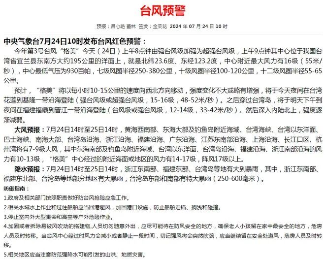
    7月24日10时

    中央气象台发布

    今年首个台风红色预警

    图片


    今年第3号台风“格美”7月24日上午8点钟由强台风级加强为超强台风级,上午9点钟其中心位于我国台湾省宜兰县东南方大约195公里的洋面上。

    图片

    环流中心将于
    26日下午由上饶、鹰潭
    到抚州一带进入我省
    (热带风暴级)

    27日早上从九江移出江西
    并在江西境内停留约15小时

    图片

    受“格美”影响,我市将有一次明显强降水、大风天气过程,致灾风险较高。对我市影响最明显的时段为7月26日~27日白天,大部分地区有暴雨到大暴雨,过程累计雨量为东部80~120毫米,西部40~80毫米,由于地形增幅作用庐山及其周边局部可达250毫米以上。风力逐渐加大,江湖水面、平原河谷及高海拔山区阵风8~10级。


    具体天气情况为,今天白天晴天,最高气温37~38°C,局地40°C以上。7月25日多云,局部有阵雨或雷雨,风力加大到4级,阵风7~8级。7月26到27日暴雨、局部大暴雨,庐山及其周边个别点特大暴雨,伴有雷电和短时强降水,风力4~5级,江湖水面、平原河谷及高海拔山区阵风8~10级。7月28日,阵雨或雷雨转多云,风力逐渐减弱到2~3级。7月29日,我市又将开始新一轮的晴热高温天气。


    “格美”登陆影响期间,我市累计雨量大,将出现暴雨和短时强降水,发生中小河流洪水、山洪、地质灾害和城乡积涝的风险较高,气象部门提醒各地要提前做好准备,采取有效措施,加强防范应对。同时,“格美”影响期间,我市风力明显增大,各地还需注意防范大风对户外施工、交通出行、旅游等造成的不利影响,减少或停止高空、户外和涉水作业,及时加固危旧房屋与临时搭建物。另外,市气象台建议各地要抓住本次台风降水,在确保安全的前提下,科学做好水库蓄水工作。


    (九江日报全媒记者 孔颖)



    已有 2 人赞过