首 页
头条热点
动态要闻
文明创建
文明实践
文明培育
专题专栏
公告公示
首页
>
新闻栏目
>
正文
注意!一批电子警察抓拍设备将启用!具体点位→
日期: 2024-03-08 来源: 九江交警 访问量:
0
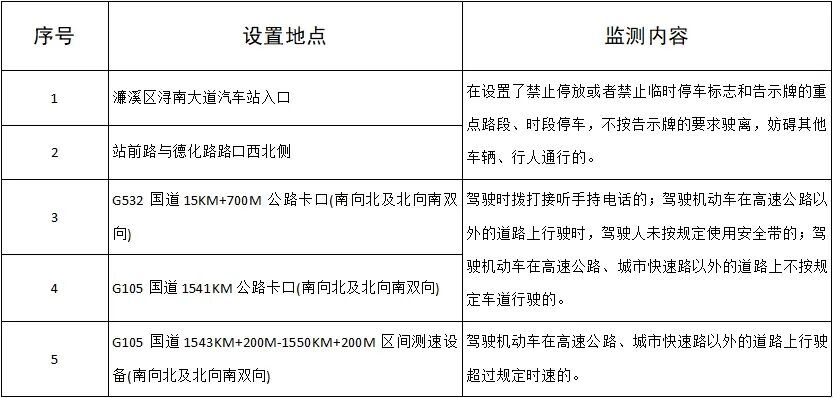
关于启用濂溪区浔南大道汽车站入口违停抓拍设备等五处电警设备的通告
为有效遏制各类交通违法行为,预防和减少道路交通安全事故的发生,根据《道路交通安全违法行为处理程序规定〈公安部105号令〉》,九江市公安局交通管理支队第三大队将启用浔南大道汽车站入口违停抓拍设备等五处电警设备通告如下,通告期限为30日:
特此通告
九江市公安局交通管理支队第三大队
2024年3月5日
赞一下
已有
0
人赞过
没有城市的文明,就没有城市的高质量发展——九江探寻高质量发展中的“根”与“魂”
九江学院附属医院赴中铁九桥社区开展健康义诊活动
“诗润童心”文艺志愿服务活动走进九江市
【全国文明村镇巡礼】德安县聂桥镇宝山村:以文明乡风滋养和美乡村
九江市彭泽县开展卫生环保志愿服务活动
瑞昌市举办“好人宣讲‘声’入人心”专题宣讲活动
反诈护安进校园 银龄乐享平安年——九江市委老干部局走进市老年大学开展防诈骗金融知识宣传活动