首 页
头条热点
动态要闻
文明创建
文明实践
文明培育
专题专栏
公告公示
首页
>
新闻栏目
>
正文
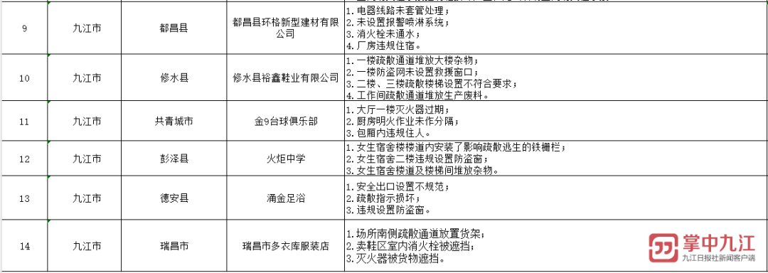
曝光!九江这14家单位存在消防安全隐患
日期: 2024-02-23 来源: 掌中九江 访问量:
0
为有效推动“九小场所”、多业态混合生产经营场所隐患整改,连日来,九江市消防救援支队针对此类场所开展隐患排查整治行动,并对存在消防安全隐患的14家单位予以曝光。
(
九江日报全媒记者 刘芸
)
赞一下
已有
0
人赞过
【宣传阐释精神文明创建·文明单位第46期】九江市深入开展文明单位创建工作近期动态
【锲而不舍落实中央八项规定精神之整改进行时】清风廉韵传家风
“诗润童心”文艺志愿服务活动走进九江市
【未成年人思想道德建设】九江市积极组织开展“向国旗敬礼”教育实践活动(二)
九江市各地广泛开展“迎国庆 庆中秋”主题文明实践活动(二)
文化导师九江行(二十四)
江西省精品文明实践项目网络展丨从“养老”到“享老”的肇陈实践