全省唯一地市!九江这项工作获全国通报表扬!
    日期: 2023-03-20          来源: 九江市市场监管发布          访问量: 0

    近日

    国家市场监管总局印发文件

    对全系统

    民生领域案件查办“铁拳”行动

    突出贡献集体和个人进行通报表扬

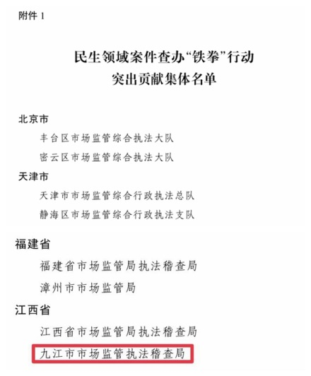
    其中

    九江市市场监管执法稽查局

    作为全省唯一一家地市级单位

    荣获“民生领域案件查办‘铁拳’行动突出贡献集体”

    图片


    图片


    图片

    图片


    2022年,九江市市场监管局在市委、市政府的坚强领导下,在省市场监管局的精心指导下,坚持“监管为民、执法为民、服务为民”的工作理念,持续推进民生领域案件查办“铁拳”行动,重拳出击侵害群众利益、危及群众健康安全及损害市场公平竞争秩序等严重违法违规行为进一步提升市场监管的科学性、公正性、规范性、合理性,着力推动市场监管更加有序、有效、有温度,切实保障高效规范、公平竞争、充分开放的市场运行秩序

    图片

    全年共入选国家总局典型案例4件、省局各类典型案例17件,数量位居全省第一位,获总局挂牌督办案件1件、省局督办案件1件。特别是在省局大力指导下查处的徐某民、冯某元未取得许可生产销售不符合法律规定食品案,先后被国家总局、省局列为“铁拳”行动典型案例,并被中央电视台《每周质量报告》栏目报道,九江市局还作为8个地市市场监管局典型发言单位之一,在全国市场监管系统执法稽查工作会议暨2023民生领域“铁拳”行动部署会上就该案查办进行经验交流。由市局指导、修水县局查办的郭冬琴等7人妨害药品管理和生产销售有毒有害食品系列案件,摧毁了一条遍及全国26个省(自治区、直辖市),118个地级市,179个县(市、区)的非法生产销售未经批准的药品及有毒有害食品的特大犯罪链条,共刑事强制措施25人,捣毁生产、销售地下窝点12个,涉案金额3000余万元,此案的查办得到省局的大力支持,分别被国家总局、国家药监局、公安部列为督办案件。
    图片


    已有 2 人赞过